home
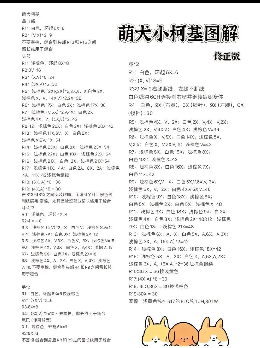
Cute Corgi Dog Amigurumi Crochet Pattern Chart Tutorial
home chevron_right Flat Patterns

Cute Corgi Dog Amigurumi Crochet Pattern Chart Tutorial

flag Report
Handmadev Creator verified

Trả lời @phuongminh9860 lên 1 chart dễ thương cho ce đồng len ạ😘 #tiemcualenday #viral #xuhuong #crochet #fyp #crochettutorial #chartmoclen

Cute Corgi Dog Amigurumi Crochet Pattern Chart Tutorial

Cute Corgi Dog Amigurumi Crochet Pattern Chart Tutorial

Cute Corgi Dog Amigurumi Crochet Pattern Chart Tutorial

Cute Corgi Dog Amigurumi Crochet Pattern Chart Tutorial

chat Comments (0)